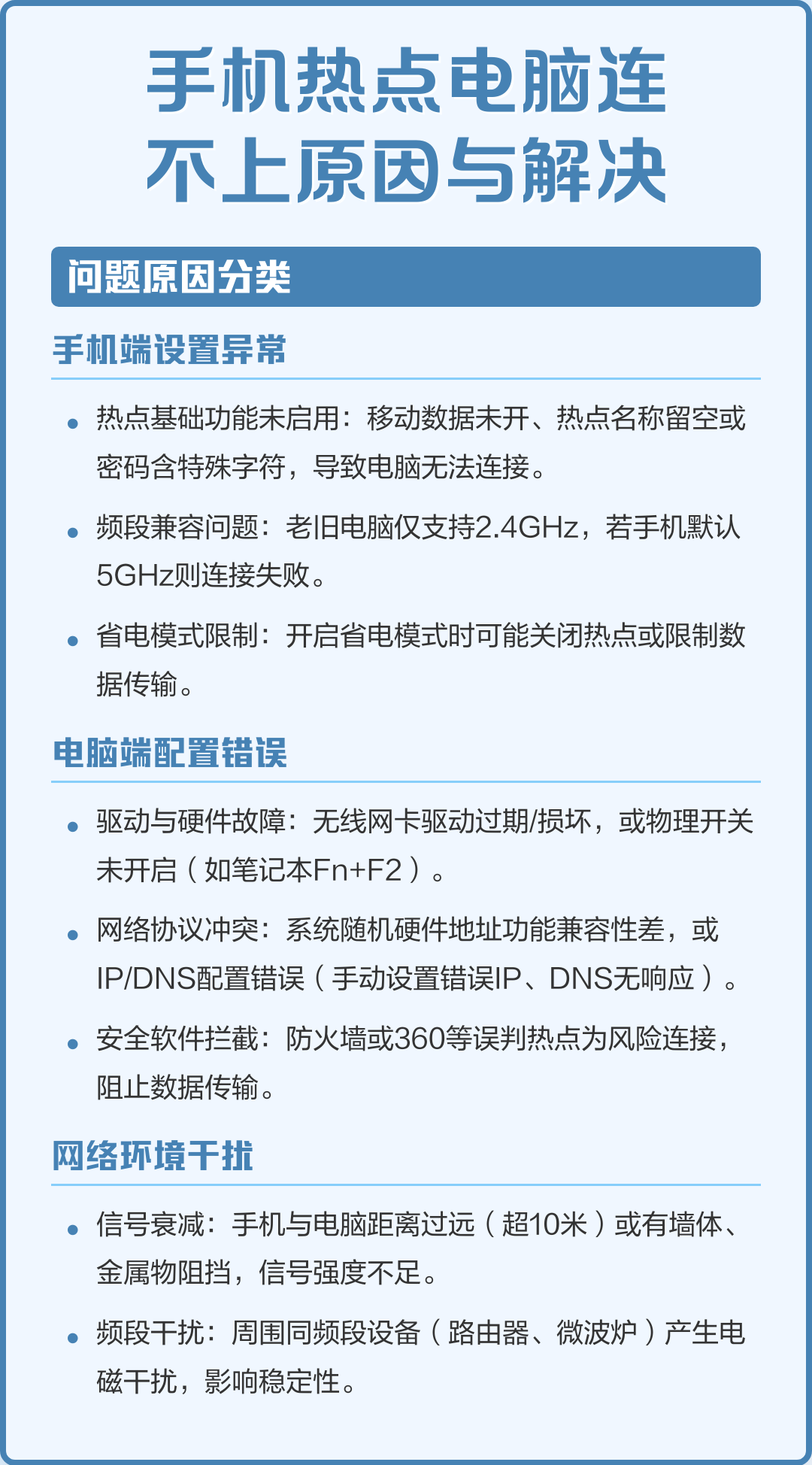
手机如何安装热点电脑版(怎么用手机热点给电脑联网)

QuickQ官网下载 2 1

打开手机“设置”,进入“蜂窝移动网络”或“移动网络”选项,开启“蜂窝移动数据”在同一界面找到“个人热点”或“便携式热点”,开启该功能选择“WiFi和蓝牙”选项,并设置热点密码建议使用WPA2加密,密码长度8位以上电脑端连接热点点击电脑桌面右下角的网络图标WiFi信号图标,在可用网络列表中找到。

1首先在手机上打开设置2点击进入并打开个人热点3在设置中需要设置网络名称和密码4设置好后点击电脑桌面右下角的网络图标5找到上面手机热点的名称后,点击该网络6点击“连接”就好了。

方法步骤开启手机热点,点开电脑右下角工具栏中的“宽带连接”接着点击“WLAN”,电脑会搜索到附近所有的wifi和热点每个热点都有不同的名字,在热点列表中找到手机热点点击连接,如果热点有密码,输入密码即可在当今信息化时代下,互联网已经成为人们生活工作中不可或缺的一部分,很多人在没有。

将台式电脑连接到手机个人热点,可通过以下步骤实现一启用手机个人热点打开设置在手机上进入“设置”界面找到热点选项导航至“个人热点”或“网络和互联网”菜单不同手机品牌路径可能略有差异,如华为为“移动网络个人热点”,小米为“连接与共享个人热点”开启热点并设置启用“个人热点。

首先在手机上打开设置,点击无线和网络,选择移动网络共享选择便携式WLAN热点,点击开启热点,在配置WLAN热点里查看密码然后回到Win10电脑,点击任务栏中的网络 Internet网络,翻动页面找到手机热点的名字,点击连接,输入正确的密码再选择下一步,在弹出的界面。

手机如何安装热点电脑版(怎么用手机热点给电脑联网)-第1张图片-QuickQ官网

手机型号为iPhone 8,系统版本为iOS 134其他型号或系统操作逻辑类似电脑端设置热点 打开网络连接图标点击电脑任务栏右侧的网络连接图标通常显示为WiFi或信号图标启用移动热点功能在弹出的菜单中,选择移动热点选项配置热点参数右键点击移动热点,选择打开设置在设置界面中,可查看或修改Wi。

开启手机热点在手机设置中打开个人热点功能路径设置 移动网络 个人热点,确保热点名称和密码可被电脑识别进入开发者模式在手机设置中下拉至系统和更新,点击进入后选择开发人员选项若未显示,需先在“关于手机”中连续点击版本号7次激活开发者模式启用USB调试在开发人员选项中开启USB调试。

手机如何安装热点电脑版(怎么用手机热点给电脑联网)-第2张图片-QuickQ官网

电脑如何连手机热点上网 一一台笔记本电脑和一部苹果手机使用的背景就是在你无法使用WiFi的情况下,我们需要笔记本上网临时处理一些事务,那么这个时候就可以用手机热点上网首先需要明确的是笔记本电脑连接手机热点主要是两个步骤1在手机设置中,开启热点2用笔记本搜索到热点并。

演示机型华为MateBook X华为P40 系统版本win10EMUI11 以华为华为MateBook X电脑P40手机win10EMUI操作系统为例打开手机,在手机桌面上找到设置功能并点击打开设置界面在设置界面中找到网络和连接下方的个人热点并点击打开进入到个人热点界面后找到便携式WLAN热点,把后方的开关给选择打开。

避免在信号弱的环境使用,如电梯地下室等注意事项 流量消耗使用手机热点上网会消耗手机数据流量,建议根据套餐情况合理使用,避免超额产生额外费用设备兼容性确保电脑支持WiFi连接部分老旧台式机需外接USB无线网卡,且手机系统版本支持热点功能Android 60及以上iOS 10及以上通常无问题。

Win10系统只需要点击右下角的网络图标,在弹出的列表中选择您的手机热点名称,并输入密码之后即可连接,Win7系统需要在网络和共享中心中选择设置新的链接或网络,然后输入您的热点名称密码即可注意事项使用手机给电脑开热点要比手机使用流量耗费的多,因为电脑版网页的图片都比较大,有的。

手机如何安装热点电脑版(怎么用手机热点给电脑联网)-第3张图片-QuickQ官网

手机如何安装热点电脑版(怎么用手机热点给电脑联网)-第2张图片-QuickQ官网

连接步骤开启手机热点进入手机设置,找到“个人热点”或“移动网络共享”选项设置热点名称SSID和密码建议使用WPA2加密,并开启热点功能电脑连接热点WiFi连接笔记本电脑点击任务栏的WiFi图标,搜索手机热点名称,输入密码后连接台式电脑需无线网卡安装驱动后,按上述步骤操作。

开启手机热点功能在手机设置中找到“个人热点”选项并点击不同品牌手机该选项位置可能略有差异,一般在设置的网络相关分类中打开便携式WLAN热点进入“个人热点”页面后,开启“便捷式WLAN热点”开关,使手机热点处于可被搜索状态电脑搜索热点打开电脑的无线网络连接界面以Win10家庭版为例,点击任务栏右。

一手机设置 1在设置蜂窝移动网络打开蜂窝移动网络 2在设置个人热点打开“个人热点”弹出对话框,选择“仅USB”3把ihone数据线连接电脑 二电脑设置 1如图,选择quot打开网络和共享中心quot2选择“更改适配器设置”3点击进入更改适配器设置后,如图,会看见“本地连接 2”,证明。

手机如何安装热点电脑版(怎么用手机热点给电脑联网)-第2张图片-QuickQ官网

台式电脑连接手机热点有3步,如下演示设备信息 硬件型号惠普战66四代 系统版本Windows 11 1首先,把无线USB网卡插到台式机电脑的USB接口上大部分台式机主机是没有内置无线网卡模块的,因此想要连接无线网或者手机热点的话需要插入一个外置无线网接收器,一般都是不用安装驱动程序,即插即用。

标签: 手机如何安装热点电脑版

上一篇畅想p手机版下载(畅想软件是什么样的)

下一篇当前文章已是最新一篇了

发表评论 (已有1条评论)

评论列表

2026-04-26 01:06:10

WLAN热点,把后方的开关给选择打开。避免在信号弱的环境使用,如电梯地下室等注意事项 流量消耗使用手机热点上网会消耗手机数据流量,建议根据套餐情况合理使用,避免超额产生额外